
RFID Tool Warehouse Solution

Applicable scenarios: machinery manufacturing plants, precision processing workshops, home appliance manufacturing enterprise maintenance rooms, automobile repair shops, commercial vehicle/engineering vehicle service stations, power plant maintenance rooms, wind power, photovoltaic maintenance teams, power company distribution maintenance warehouses, aircraft maintenance warehouses, ship repair shops, heavy equipment maintenance bases, large construction site tool warehouses, construction enterprise equipment rooms, tunnel, bridge construction and maintenance teams, hospital engineering maintenance departments, etc.
1. Industry Challenges
Managing tools in maintenance-driven sectors like manufacturing or engineering often turns into a daily struggle. Counting tools by hand is slow and mistakes happen easily, especially when you’re dealing with hundreds of small items. Tools also tend to disappear or end up in the wrong place, and without real tracking, it’s hard to hold anyone accountable. Most companies still rely on sign-in sheets for entry and exit, which don’t really prevent unauthorized removal. Another pain point is visibility—you rarely know where a tool is or who has it, which means duplicate purchases and delays. Finally, compliance checks and audits become a headache when everything is recorded manually.
2. How RFID Solves This
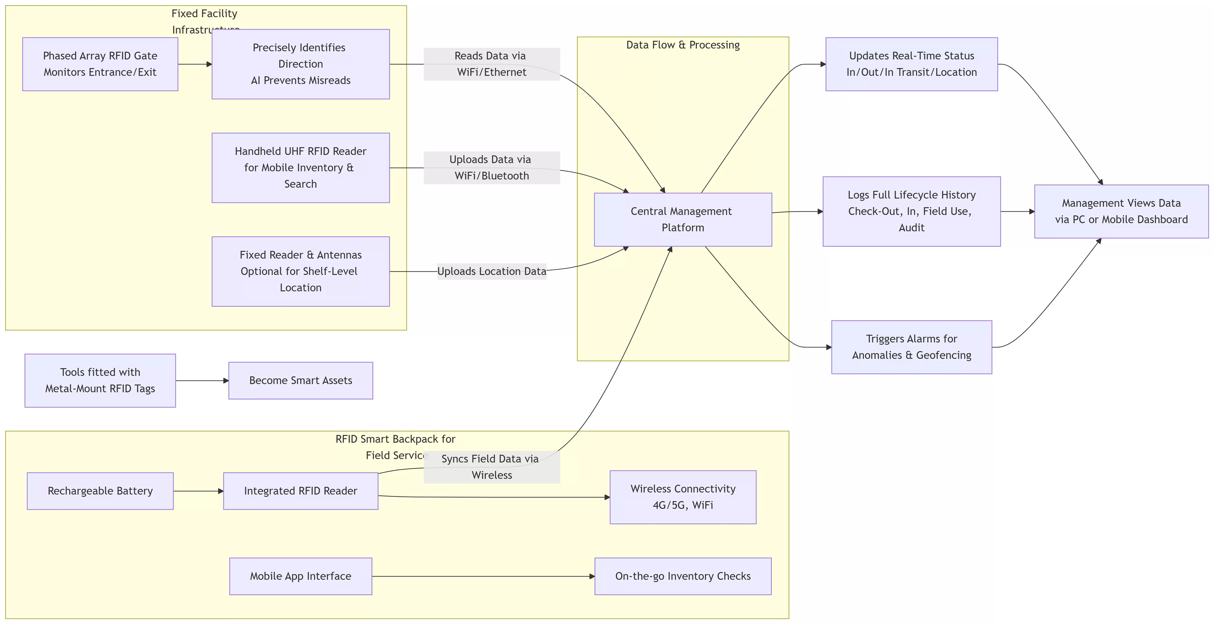
Our solution combines several technologies to simplify tool control: RFID Gate (AI algorithm + phased array), RFID Metal Tags, Handheld Reader, Portable RFID Reader, RFID Smart Tool Kit, and an RFID Label Printer. Together, they create a system that does the heavy lifting for you:

You can register and count tools in batches instead of one by one, which saves hours
The RFID Gate uses phased-array antennas with AI to accurately detect movement and cut down on errors like missed or false reads
Every borrow or return updates in real time, so you always know what’s in stock and what’s out
Alerts kick in when a tool isn’t returned or leaves without authorization
For larger storerooms, optional fixed readers and antennas let you track tools down to the shelf level
Built-in reporting shows usage patterns and helps you plan purchases smarter
For field work, the RFID Smart Tool Kit makes it easy to keep control when your team is working off-site
3. Recommended Components
RFID Gate (AI algorithm + phased array technology)
Placed at entry points to capture tool movements with precision
RFID Metal Tags
Designed for metal tools—rugged, waterproof, and long-lasting
Handheld RFID Reader
Best for quick audits or spot checks, with wireless connectivity
Portable RFID Reader (Smartphone Plug-in)
Compact and easy to use, ideal for small tools and mobile scans
RFID Smart Tool Kit
Includes a reader, power bank, pre-tagged labels, and a mobile app for off-site jobs
RFID Label Printer
For fast and easy tag printing when adding new tools
Fixed RFID Reader + Antennas (Optional)
Gives shelf-level visibility for larger or high-security storage areas
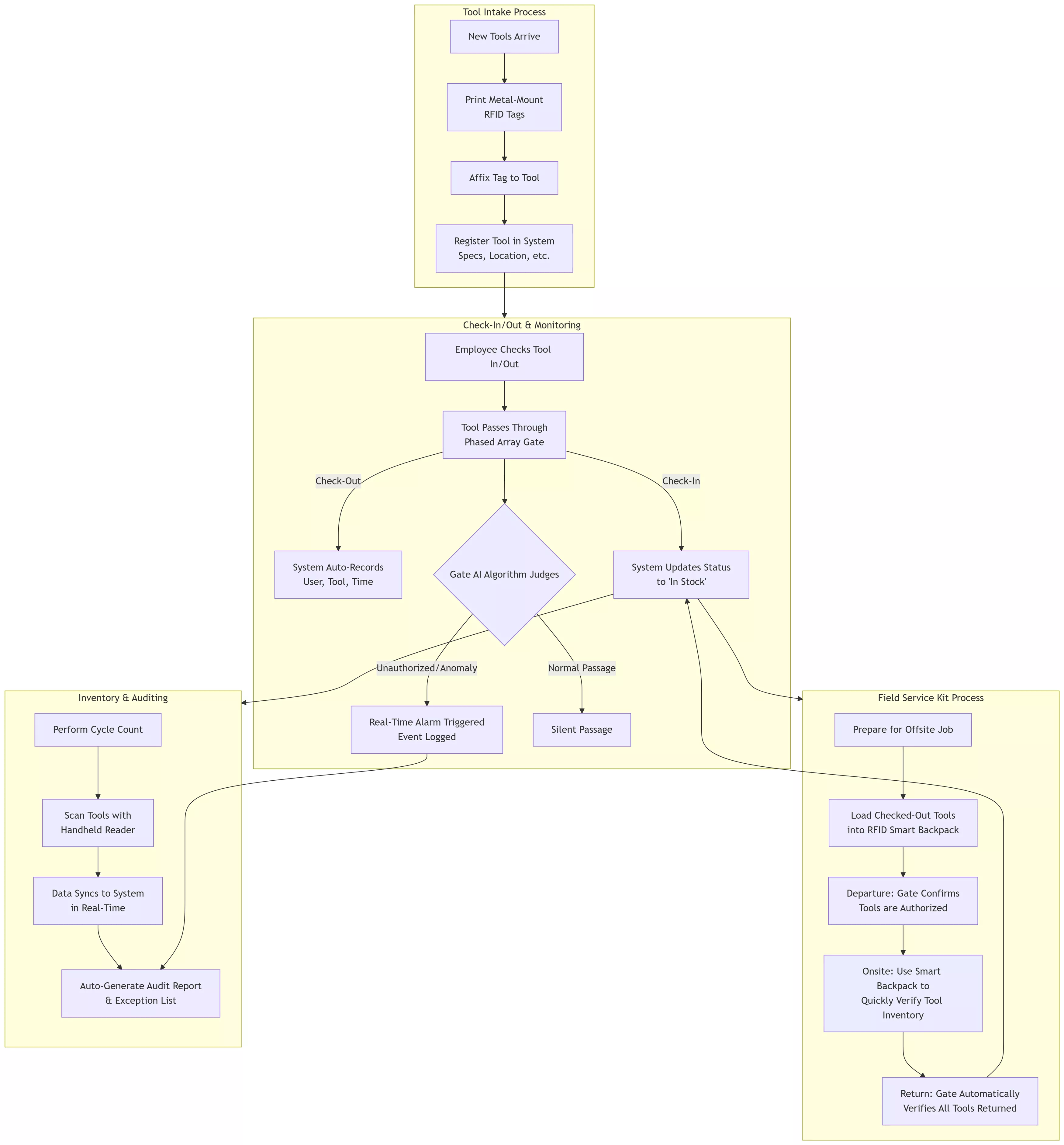
4. Management Process

Tagging new tools – Print, attach, and register in the system
Borrow and return – Tools pass through the gate, and status updates automatically
Inventory checks – Use handheld or portable readers for fast batch scans and instant reports
Access control – The gate detects any unauthorized movements and sends alerts
Field service – The Smart Tool Kit keeps borrowed tools under control during off-site work
Location tracking – Optional fixed readers show exact positions inside the storeroom
5. Why It Matters
Cut inventory time by up to 80%
Reduce tool loss and misuse through real-time control
Always know who has what, and where it is
Stay compliant with full traceability for audits
Scales easily for small and mid-sized businesses
Data-driven insights for better planning
Contact us for a quote on our RFID Tool Warehouse Kit


