
RFID Asset Tracking Solution

Application Object: Small and Medium Enterprises (SMEs) Asset Management
Application scenarios: office equipment management, IT hardware storage rooms, manufacturing tool rooms, R&D laboratories, healthcare equipment storage, educational institutions for teaching instruments, power utilities equipment storage, engineering and construction asset rooms, service and maintenance depots, public institutions with shared equipment, etc
1. Industry Pain Points
Organizations managing high-value or frequently used assets often face
Time-consuming manual inventory checks prone to errors
Loss or unauthorized usage of expensive tools and devices
No real-time visibility of asset status and movement
Difficult audits and compliance reporting requiring extra effort
Lack of entry/exit control leading to asset misplacement
2. Our RFID Solution
By combining RFID Gates (AI algorithm + phased array technology), RFID asset tags, handheld reader, Portable RFID Reader, and RFID label printers, companies can achieve efficient and automated asset management

Quick registration and batch scanning for faster audits
Intelligent entry/exit monitoring with AI-powered RFID Gates for accurate movement detection
Real-time status updates for all tracked assets
Instant alerts on exceptions like overdue returns or unauthorized removal
Optional shelf-level tracking using fixed RFID reader and antennas for precise location control
Supports API integration with ERP, EAM, or third-party asset management software
3. Recommended Product Kit
RFID Gates (AI algorithm + phased array technology)
Installed at entry/exit points to accurately detect movement and prevent false readings
RFID asset tags
Durable tags for both metallic and non-metallic surfaces
Handheld Reader
Ideal for routine audits and stock verification
Portable RFID Reader
Lightweight and convenient for mobile use in the field
RFID label printers
For printing and encoding RFID labels for asset tagging
Fixed RFID reader + Antennas (Optional)
Provides precise shelf-level tracking when needed
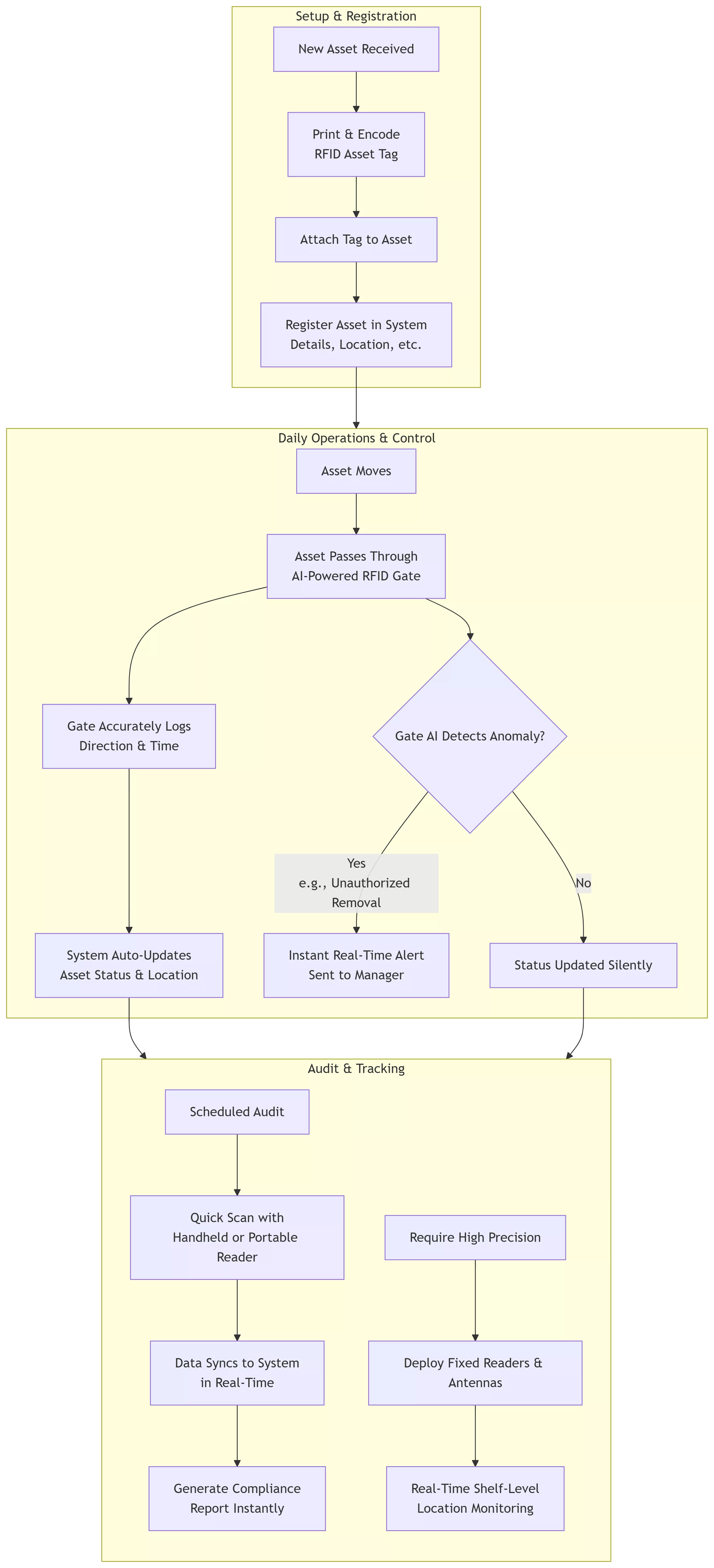
4. Management Process

Tagging: Print and attach RFID asset tags, then register asset details in the system
Entry/Exit Control: RFID Gates capture asset movement automatically
Audits: handheld reader or Portable RFID Reader enable quick batch scanning
Alerts: Instant notifications for missing, delayed, or unauthorized movements
Shelf-Level Tracking (Optional): Fixed RFID reader provides real-time location monitoring
5. Customer Value
Save up to 70% time on inventory checks
Reduce loss through AI-enabled RFID Gates
Gain real-time visibility of assets
Ensure compliance and improve accountability
Scalable solution for small and medium businesses
Enable smarter planning with accurate usage data
Contact us for a quote on our Asset Management RFID Kit


